There’s 2 many types of Probability distributions, including the PMF and PDF:

Notation:
X ~ Unif[a,b] → This is saying X is spread across a probability distribution according to the distribution Uniform.
PDF - Probability Density Function:
A probability distribution for continuous random variables.
PMF - Probability Mass Function:
A probability distribution for discrete random variables.
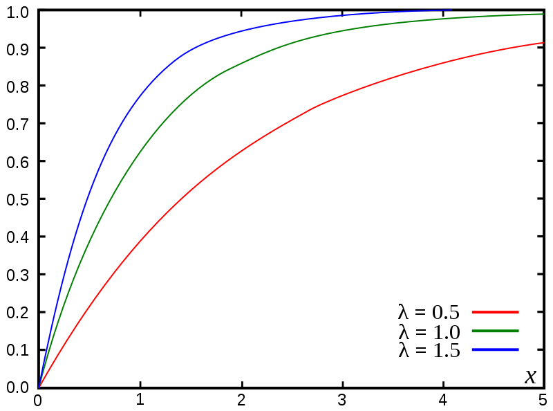
CDF - Cumulative Distribution Function:
At a point x, it gives the probability that the variable will take a value less than or equal to x. It’s non decreasing and can be thought of adding up all the probabilities until that point.

Calculating probability a variable falls between and ?
Simply do .
Converting PDF to CDF
Integrate the PDF from to the desired . To go the other way, it’s the same process but deriving with respect to that variable.
Different Types:
There’s different types of distributions: